是可以向4s店索要购车合同,机动车辆的购车合同是非常重要的一个文件,是可以有效的证明消费者和经销商之间购买的购买关系,在购车合同上有的车辆的具体价格,车辆颜色,车辆的配置以及相关信息。

购车合同都要写哪些信息

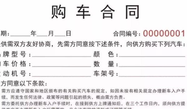
机动车辆的购车合同上要标明机动车辆的具体价格,车辆的相关型号以及配置,所赠送的物品,一定要一一写清楚。如果是以订车的形式购买,需要将定金以及车辆价格写清楚,以及具体的交车时间,如没有按照指定日期交车,还须要列出具体的补助。
购车交付之后购车合同还有用吗

在确定机动车辆的相关配置以及价格没有任何问题后,车辆的购车合同没有任何用处,只需要和机动车辆的相关手续放在一起就可以,千万不要随意的丢弃,否则会对机动车辆造成一定的损失,毕竟在购车合同上面有的车辆以及购买人的相关信息。







